Les poussières du disque protoplanétaire autour de l’étoile HR4796A plus irrégulières que prévu
Les étoiles jeunes de moins de 5 millions d’années possèdent pour l’essentiel un disque protoplanétaire dans lequel la formation de futures planètes du système est en cours. Une fois le système planétaire formé, certaines étoiles possèdent toujours des particules de poussière en orbite, il s’agit alors d’un disque de débris, analogue des poussières zodiacales et des poussières contenues dans les ceintures d’astéroïdes et de Kuiper autour de notre propre soleil. Ces particules de poussières sont des preuves indirectes de la présence de collisions entre des corps rocheux de type astéroïdes ou comètes dans le système. L’analyse de la lumière diffusée par les disques de débris est un outil puissant pour étudier à distance les propriétés physiques de ces particules de donc remonter à la composition des comètes ou astéroïdes qui orbitent autour de ces étoiles.
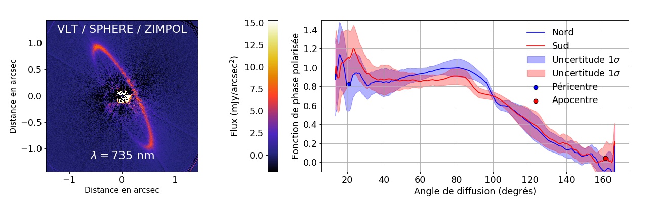
L’étoile HR4796A, située à 230 année-lumière dans un système multiple comme la plupart des étoiles, possède un disque de débris brillant, imagé pour la première fois en 1999 avec des observations spatiales. Grâce à l’instrument au sol SPHERE qui équipe le Very Large Telescope (VLT) au Chili, des observations en lumière infra-rouge ont permis en 2015 d’étudier la brillance du disque et d’extraire la fonction de phase des particules de poussières, c’est-à-dire la quantité de lumière diffusée en fonction de l’angle de diffusion sous lequel sont éclairées les particules. Cela a permis de montrer que les poussières ont une taille de l’ordre d’une vingtaine de microns, et possèdent une structure irrégulière d’agrégats.
À l’aide de SPHERE, de nouvelles observations en lumière polarisée visible ont maintenant permis d’extraire la fonction de phase polarisée de ces particules et de confirmer ces conclusions quant à la présence de particules irrégulières, très différentes de billes compactes comme cela est souvent supposé dans un souci de simplicité dans les modélisations numériques. Par ailleurs, la fonction de phase polarisée est compatible avec les observations de comètes dans notre système solaire, avec une probable inversion de polarisation autour de 160 degrés de diffusion.
Des observations plus détaillés à différentes longueur d’onde devraient maintenant permettre de raffiner ces comparaisons avec les comètes du système solaire.
Référence
Optical polarized phase function of the HR4796A dust ring, J. Milli, N. Engler, H. M. Schmid2, J. Olofsson, F. Ménard, Q. Kral, A. Boccaletti, P. Thébault, E. Choquet, D. Mouillet, A.-M. Lagrange, J.-C. Augereau, C. Pinte, G. Chauvin, C. Dominik, C. Perrot, A. Zurlo, T. Henning, J.-L. Beuzit, H. Avenhaus, A. Bazzon, T. Moulin, M. Llored, O. Moeller-Nilsson, R. Roelfsema and J. Pragt, A&A, Volume 626 ( June 2019)
doi : https://doi.org/10.1051/0004-6361/201935363
Mis à jour le 6 septembre 2019
Intranet


